您现在的位置:
首页
/
/
/
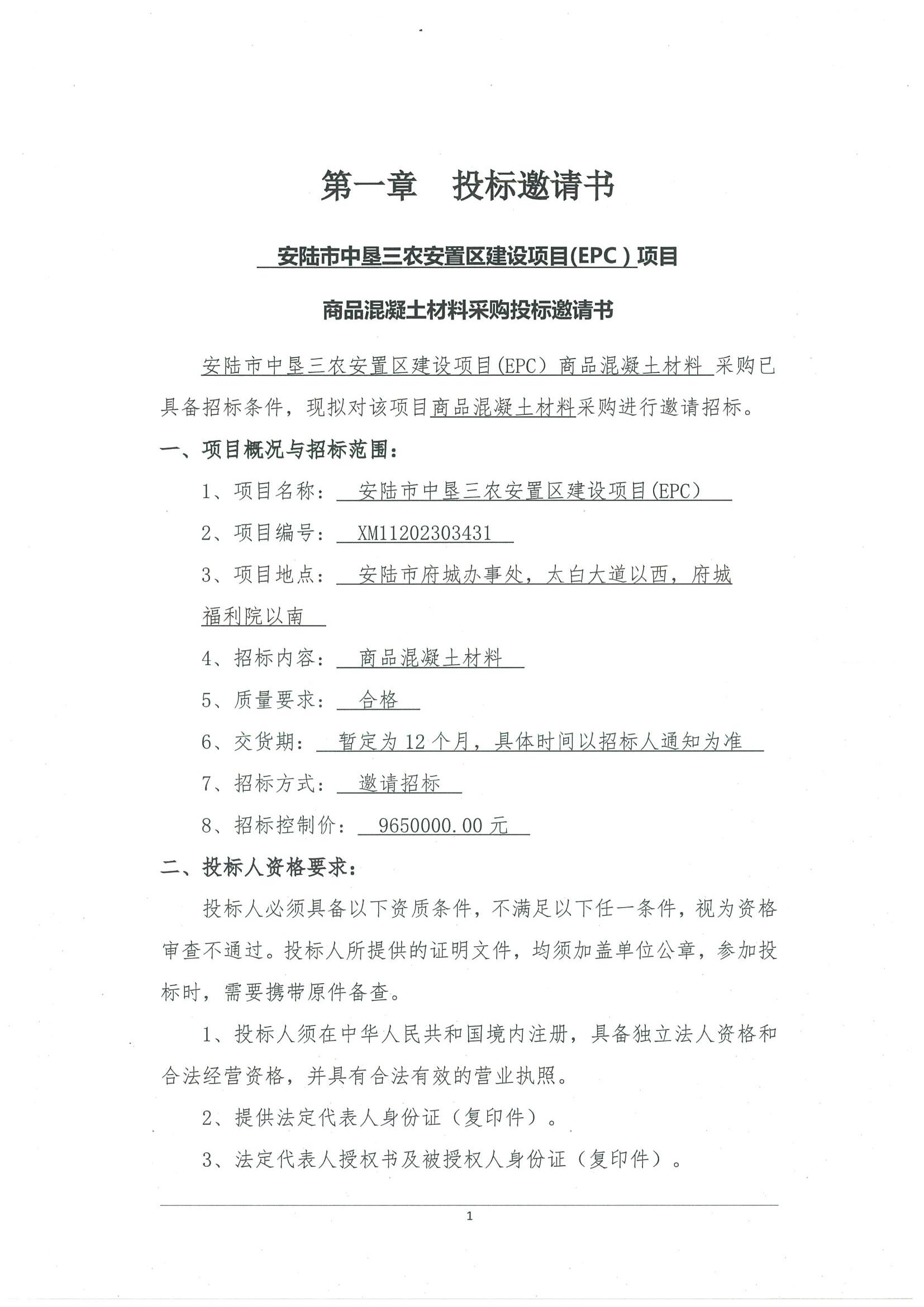
安陆市中垦三农安置区建设项目(EPC)商品混凝土材料采购招标文件投标邀请书

相关企业下载

暂时没有内容信息显示
请先在网站后台添加数据记录。

联系方式

址:陕西省西安市未央区御井路3995号国机集团西部研发中心

电话: 029-83498900/83498902 

传真:029-83498901

邮箱:yuan@jk.com.cn

关注我们

这是描述信息

留言板

留言应用名称:
客户留言
描述:

Copyright © 机械工业勘察设计研究院有限公司 版权所有     陕ICP备05006403号-1