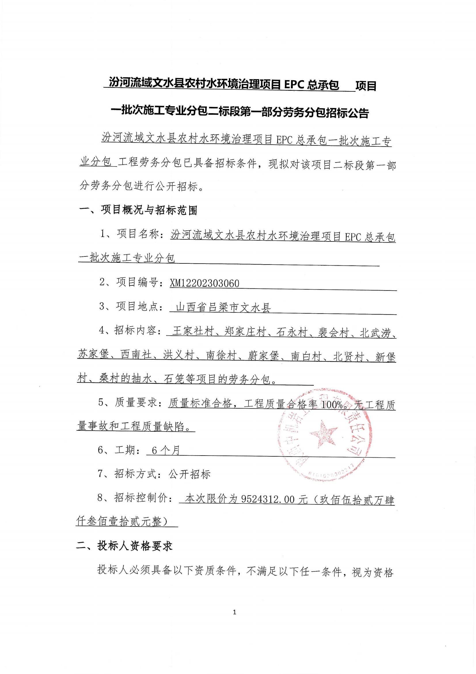
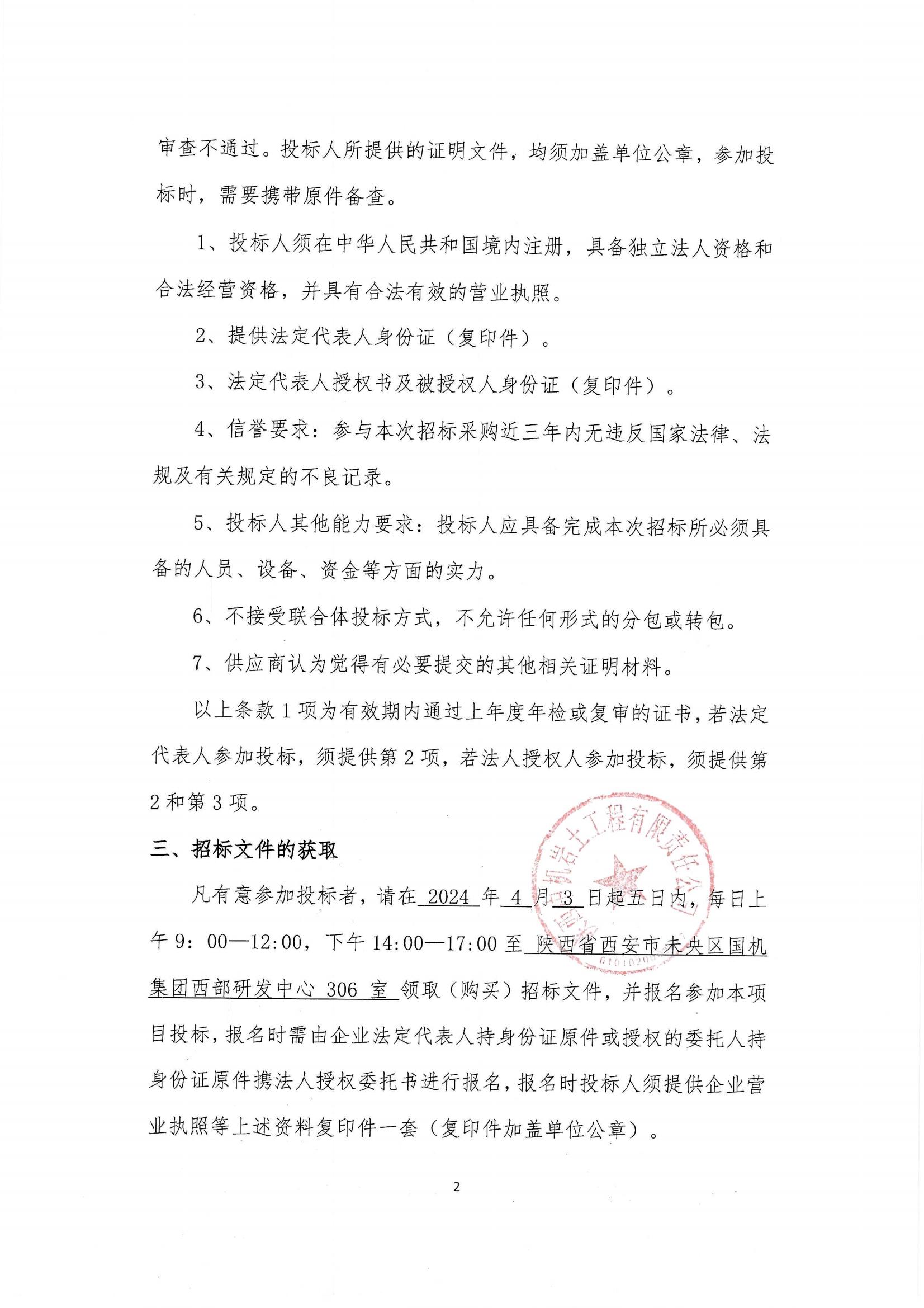
汾河流域文水县农村水环境治理项目EPC总承包建设工程一批次施工专业分包二标段第一部分劳务分包-招标公告
- 分类:新闻中心
- 作者:
- 来源:
- 发布时间:2024-04-02
- 访问量:0
【概要描述】 【概要描述】



扫二维码用手机看
关注我们
友情链接
国机集团网站群 | 中国住房和城乡建设部 | 中国机械工业集团有限公司 |
中国机械设备工程股份有限公司 | 陕西省住房和城乡建设厅 |
中国勘察设计协会工程勘察与岩土分会 | 中国勘察企业文化网 |
留言板
Copyright © 机械工业勘察设计研究院有限公司 版权所有 陕ICP备05006403号-1