您现在的位置:
首页
/
/
/
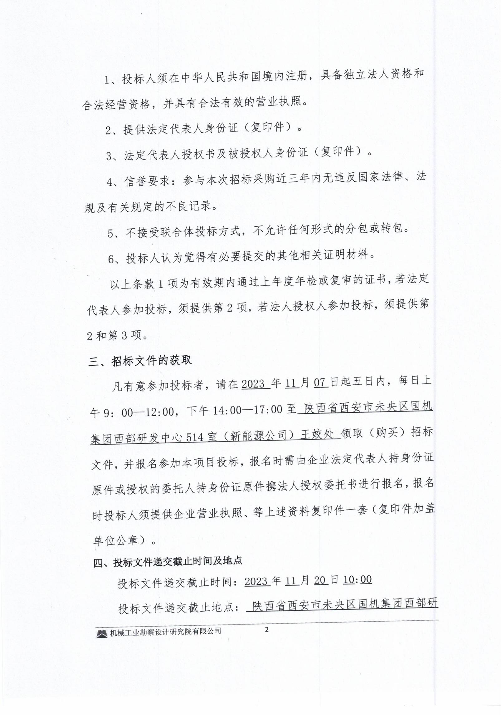
广西灵山县户用分布式光伏发电项目委托开发工程总承包项目材料采购投标邀请书

广西灵山县户用分布式光伏发电项目委托开发工程总承包项目材料采购投标邀请书

  • 分类:新闻中心
  • 作者:
  • 来源:
  • 发布时间:2023-11-07
  • 访问量:0

【概要描述】 【概要描述】

广西灵山县户用分布式光伏发电项目委托开发工程总承包项目材料采购投标邀请书

【概要描述】

  • 分类:公司新闻
  • 作者:
  • 来源:
  • 发布时间: 2023-11-07
  • 访问量:0
详情

扫二维码用手机看

相关企业下载

暂时没有内容信息显示
请先在网站后台添加数据记录。

联系方式

址:陕西省西安市未央区御井路3995号国机集团西部研发中心

电话: 029-83498900/83498902 

传真:029-83498901

邮箱:yuan@jk.com.cn

关注我们

这是描述信息

留言板

留言应用名称:
客户留言
描述:

Copyright © 机械工业勘察设计研究院有限公司 版权所有     陕ICP备05006403号-1