您现在的位置:
首页
/
/
/
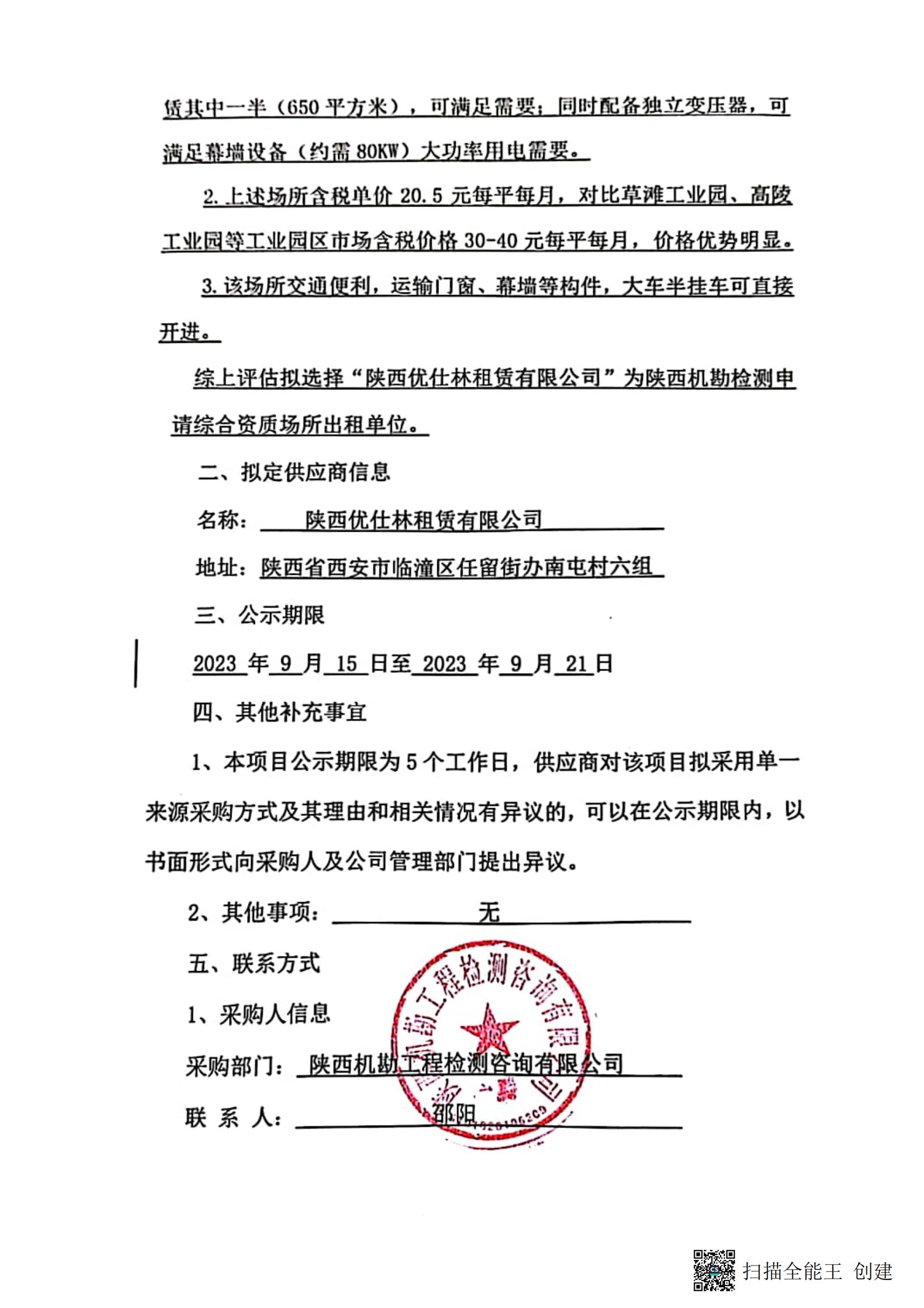
陕西机检测申请综合资质场所租赁项目单一来源采购公示

陕西机检测申请综合资质场所租赁项目单一来源采购公示

  • 分类:新闻中心
  • 作者:
  • 来源:
  • 发布时间:2023-09-15
  • 访问量:0

【概要描述】 【概要描述】

陕西机检测申请综合资质场所租赁项目单一来源采购公示

【概要描述】

  • 分类:公司新闻
  • 作者:
  • 来源:
  • 发布时间: 2023-09-15
  • 访问量:0
详情

扫二维码用手机看

相关企业下载

暂时没有内容信息显示
请先在网站后台添加数据记录。

联系方式

址:陕西省西安市未央区御井路3995号国机集团西部研发中心

电话: 029-83498900/83498902 

传真:029-83498901

邮箱:yuan@jk.com.cn

关注我们

这是描述信息

留言板

留言应用名称:
客户留言
描述:

Copyright © 机械工业勘察设计研究院有限公司 版权所有     陕ICP备05006403号-1